Here's the leetcode #2 link for the problem.
Okay, let's solve the problem, Start by analyzing the question:
- Add Two Numbers
You are given two non-empty linked lists representing two non-negative integers. The digits are stored in reverse order, and each of their nodes contains a single digit. Add the two numbers and return the sum as a linked list. You may assume the two numbers do not contain any leading zero, except the number 0 itself.
Examples:
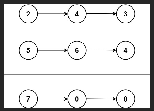
Example 1:

Input: l1 = [2,4,3], l2 = [5,6,4] Output: [7,0,8] Explanation: 342 + 465 = 807.
Example 2:
Input: l1 = [0], l2 = [0] Output: [0]
Example 3:
Input: l1 = [9,9,9,9,9,9,9], l2 = [9,9,9,9] Output: [8,9,9,9,0,0,0,1]
Approach — using linked list with dummy head:
- Use dummy head linkedList and the response will always be
head.Next - Track the current iteration using current variable, since we don't want to modify the head linkedList. This approach is doable since the variable is using same reference / same pointer value
- Calculate total from
l1.Val + l2.Val + carry. Carry initialized with 0 value. The Carry value is changed when total is greater than 9 or can be received viatotal / 10, to get exact carry value. - Only modify and iterate with current Linklist node, dont use head node to iterate
- update
L1 and L2if only theL1 and L2is not Null
let's deep dive to the code:
package addtwonumbers
type ListNode struct {
Val int
Next *ListNode
}
func addTwoNumbers(l1 *ListNode, l2 *ListNode) *ListNode {
dummyHead := &ListNode{}
// we want to set the current same as head. The return value is always be head.Next
current := dummyHead
carry := 0
// keep iterate the loop with l1 or l2 is available or carry is available
// we use the l1 or l2 directly to get value of each node
// wa use the carry > 0 to use the carry until last digit
for l1 != nil || l2 != nil || carry > 0 {
total := 0
if l1 != nil {
total += l1.Val
l1 = l1.Next
}
if l2 != nil {
total += l2.Val
l2 = l2.Next
}
// add total with carry
total += carry
// set the next value with total % 10
// let's say L1.Val is 7 l2.Val is 8, so the total will be 15
// the val will be total % 10 = 5
current.Next = &ListNode{Val: total % 10}
// the carry will be total / 10 = 1
// if the carry > 0 and l1 or l2 is nil, the iteration is keep going. This ensure the latest value is correct until the last number
carry = total / 10
// iterate the current to next, since we want to assign the value to next node
current = current.Next
}
return dummyHead.Next
}
and let's add unit test for this, we'll be using table test driven approach.
package addtwonumbers
import (
"reflect"
"testing"
)
func Test_addTwoNumbers(t *testing.T) {
type args struct {
l1 *ListNode
l2 *ListNode
}
tests := []struct {
name string
args args
want *ListNode
}{
{
name: "first",
args: args{
l1: &ListNode{Val: 2, Next: &ListNode{Val: 4, Next: &ListNode{Val: 3}}},
l2: &ListNode{Val: 5, Next: &ListNode{Val: 6, Next: &ListNode{Val: 4}}},
},
want: &ListNode{Val: 7, Next: &ListNode{Val: 0, Next: &ListNode{Val: 8}}},
},
{
name: "second",
args: args{
l1: &ListNode{Val: 0},
l2: &ListNode{Val: 0},
},
want: &ListNode{Val: 0},
},
{
name: "third",
args: args{
l1: &ListNode{Val: 9, Next: &ListNode{Val: 9, Next: &ListNode{Val: 9, Next: &ListNode{Val: 9, Next: &ListNode{Val: 9, Next: &ListNode{Val: 9, Next: &ListNode{Val: 9}}}}}}},
l2: &ListNode{Val: 9, Next: &ListNode{Val: 9, Next: &ListNode{Val: 9, Next: &ListNode{Val: 9}}}},
},
want: &ListNode{Val: 8, Next: &ListNode{Val: 9, Next: &ListNode{Val: 9, Next: &ListNode{Val: 9, Next: &ListNode{Val: 0, Next: &ListNode{Val: 0, Next: &ListNode{Val: 0, Next: &ListNode{Val: 1}}}}}}}},
},
}
for _, tt := range tests {
t.Run(tt.name, func(t *testing.T) {
if got := addTwoNumbers(tt.args.l1, tt.args.l2); !reflect.DeepEqual(got, tt.want) {
t.Errorf("addTwoNumbers() = %v, want %v", got, tt.want)
}
})
}
}
And the test result will be
reza@banyil:~/Desktop/leetcode/2._Add_Two_Numbers$ go test . -v
=== RUN Test_addTwoNumbers
=== RUN Test_addTwoNumbers/first
=== RUN Test_addTwoNumbers/second
=== RUN Test_addTwoNumbers/third
--- PASS: Test_addTwoNumbers (0.00s)
--- PASS: Test_addTwoNumbers/first (0.00s)
--- PASS: Test_addTwoNumbers/second (0.00s)
--- PASS: Test_addTwoNumbers/third (0.00s)
PASS
ok github.com/elangreza14/leetcode/2._Add_Two_Numbers0.004s
All test is passed, and that's it, hope you found this helpful.